Skip to content Skip to sidebar Skip to footer

√La Chine a trouvé dans les archives américaines une source d’énergie qui pourrait alimenter son avenir pendant 20 000 ans et l’a fait fonctionner ~ Songkrah


Par Arnaud Bertrand – Le 6 novembre 2025 – Source : le blog de l’auteur

Je n’invente rien. Dans les années 1960, les États-Unis, plus précisément le Laboratoire national d’Oak Ridge dans le Tennessee avait inventé un type révolutionnaire de réacteur nucléaire qui pouvait fonctionner au thorium au lieu de l’uranium (beaucoup plus abondant et moins cher), sans risque de fusion, générant 50 fois moins de déchets et ne nécessitant pas d’eau. Puis, en raison d’une politique désordonnée, le programme a été abandonné en 1969 et le visionnaire scientifique derrière cette invention a été renvoyé chez lui.

Par la suite, les plans déclassifiés du projet sont restés oubliés dans les archives pendant des décennies. Jusqu’à ce que des scientifiques chinois les trouvent et décident, en 2011, de mener un projet expérimental dans le désert du Gansu pour voir s’ils pouvaient le faire fonctionner.

Il y a quelques jours, après 14 ans de travail, ils ont finalement réussi.

Voici l’histoire complète. Comment fonctionne la technologie, la politique bureaucratique qui l’a tuée aux Etats-Unis, et pourquoi cela pourrait véritablement changer la donne.

La technologie

Tout d’abord, permettez-moi d’expliquer l’énergie nucléaire conventionnelle parce que je me suis rendu compte au cours des discussions de ces derniers jours que beaucoup de gens ne connaissent pas très bien son fonctionnement.

Une centrale nucléaire conventionnelle est fondamentalement comme une bouilloire géante pour faire bouillir de l’eau. Au fond, c’est essentiellement ça : vous déclenchez une réaction nucléaire en chaîne dans les barres de combustible d’uranium (les atomes se divisent et libèrent des particules qui divisent plus d’atomes, c’est-à-dire une “fission”), cela génère une quantité folle de chaleur, vous utilisez cette chaleur pour faire bouillir de l’eau en vapeur, et la vapeur fait tourner des turbines pour produire de l’électricité.

Ce qui est assez drôle est que beaucoup de gens ne réalisent pas qu’une centrale nucléaire n’est fondamentalement pas une technologie si différente de la machine à vapeur du 18ème siècle. C’est le même concept de base avec la vapeur qui fait le travail, sauf qu’au lieu de brûler du charbon pour chauffer l’eau, nous utilisons des barres de combustible à l’uranium.

Assez simple en théorie mais, comme nous le savons tous, en pratique, l’énergie nucléaire conventionnelle présente des inconvénients assez importants :

  • Sécurité. Nous connaissons tous ce problème : les centrales nucléaires conventionnelles ont une fâcheuse tendance à fondre et à rendre des régions entières radioactives et habitables pendant des millénaires. Ce qui est, disons, un résultat peu recommandé. Il est vrai que cela ne s’est produit que deux fois dans l’histoire, mais le risque est bien réel.
  • Pénurie d’uranium. Ces substances sont relativement rares et concentrées dans quelques pays seulement (quatre pays seulement – le Kazakhstan, le Canada, la Namibie et l’Australie – produisent ensemble 80% de l’uranium mondial).
  • Inefficacité du carburant. Les réacteurs conventionnels n’extraient qu’environ 1 à 3% de l’énergie contenue dans l’uranium avant que les barres de combustible ne soient “épuisées« . Vous jetez littéralement 97 à 99% du combustible sous forme de déchets radioactifs.
  • Déchets nucléaires. Le combustible usé reste mortellement radioactif pendant des dizaines de milliers d’années. Nous n’avons pas de solutions de stockage permanentes, juste des installations temporaires et beaucoup d’optimisme – probablement naïf – que les générations futures découvriront un moyen d’y remédier.

En raison de tous ces inconvénients, les scientifiques recherchent des alternatives depuis des décennies. Et en fait, ils en ont trouvé une en remontant dans les années 1940, au Laboratoire national d’Oak Ridge dans le Tennessee, un centre de R & D financé par le gouvernement américain.

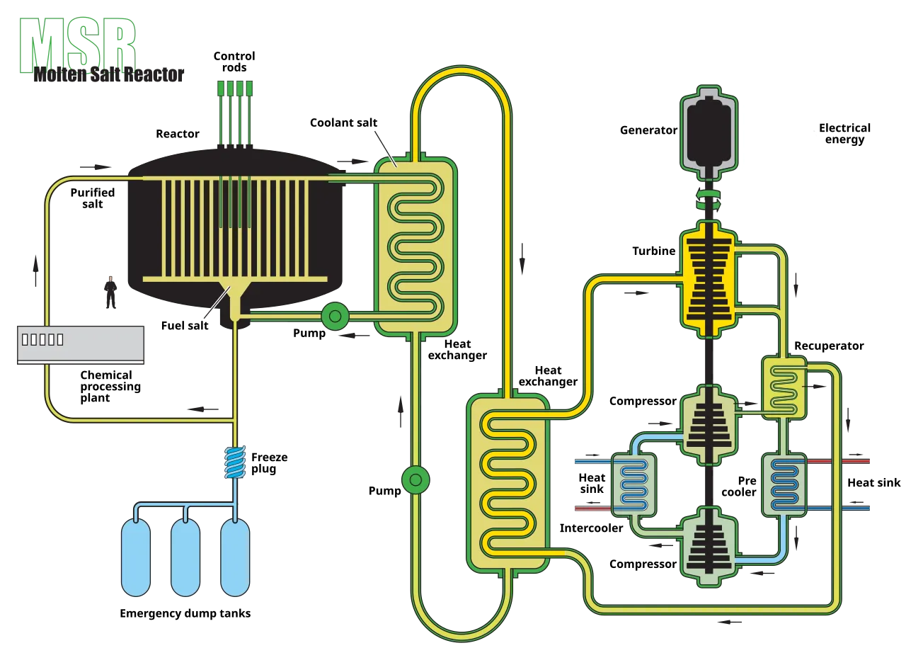
L’idée est en fait assez simple : si une fusion – comme quand les barres de combustible d’uranium deviennent si chaudes qu’elles fondent – est le principal danger des centrales nucléaires conventionnelles, pourquoi ne rendons-nous pas le combustible nucléaire liquide? Il n’y a rien à fondre si c’est déjà fondu… Et là, vous avez l’idée de base du “Réacteur à sels fondus” (MSR).

Exemple de schéma de réacteur à sels fondus

La façon dont cela fonctionne est que vous prenez des sels spéciaux (comme des sels de fluorure) et que vous les chauffez jusqu’à ce qu’ils se liquéfient, à environ 500°C. Ensuite, vous dissolvez votre combustible nucléaire (thorium ou uranium) directement dans ce sel fondu et faites en sorte que la réaction nucléaire en chaîne se produise là dans le liquide – les atomes se divisent, dégagent de la chaleur, réchauffent le sel lui-même.

Comment est-ce plus sûr, je vous entends demander ? Grâce à une conception assez astucieuse où le fond du réacteur est lui-même constitué de sels non fondus qui fondraient si jamais les sels fondus surchauffaient (le “bouchon de congélation” que vous voyez sur le schéma ci-dessus). Et si ces sels non fondus fondaient, cela ferait tomber automatiquement les sels fondus surchauffés – par la seule gravité – dans des réservoirs muets d’urgence dont la géométrie (ce sont de larges récipients plats) arrêterait automatiquement la réaction nucléaire.

Pensez-y de cette façon. Imaginez pour les besoins de l’argument que vous faites un feu de camp – un paquet serré de bâtons brûlants – au-dessus d’une épaisse couche de glace, à quelques mètres sous laquelle se trouve juste du béton plat. Si votre feu de camp devient trop chaud, la glace fond et vos bâtons s’étalent à plat sur le béton en dessous : le feu s’éteint car il ne peut pas sauter entre les bâtons. Concept assez similaire.

Pour être clair, dans ce concept MSR, ces sels fondus chauds mélangés à du combustible nucléaire doivent encore finalement chauffer de l’eau (ou un autre gaz, comme nous le verrons plus tard) en vapeur pour faire tourner des turbines et produire de l’électricité ; même principe de base que les réacteurs conventionnels. Mais voici la principale différence : le sel fondu radioactif s’écoule à travers des tuyaux métalliques à l’intérieur d’un échangeur de chaleur, où il chauffe l’eau propre qui coule de l’autre côté sans que les deux ne se mélangent jamais. Cela signifie que les sels radioactifs restent complètement séparés dans leur propre boucle fermée, tandis que seule la vapeur propre et non radioactive va aux turbines. S’il y a une fuite dans le système de vapeur, vous ne libérez pas de matières radioactives dans l’environnement, vous libérez simplement de l’eau propre.

Il y a un autre avantage de sécurité tout aussi important mais moins évident : les MSR fonctionnent à la pression atmosphérique – la même pression que l’air qui nous entoure. Les réacteurs conventionnels fonctionnent à plus de 150 atmosphères car ils utilisent de l’eau comme liquide de refroidissement, et pour maintenir l’eau liquide à 300°C+ – 3 fois son point d’ébullition normal – vous avez besoin d’une pression intense. Cela signifie que les réacteurs conventionnels nécessitent des cuves sous pression en acier massives avec des parois jusqu’à un pied d’épaisseur, pesant des centaines de tonnes. Et si jamais ces vaisseaux tombaient en panne, vous auriez une explosion massive : un peu comme un pneu de voiture qui éclate, sauf que la taille est celle d’une centrale nucléaire, et répandrait des éléments radioactifs mortels partout. Comparativement, si un tuyau MSR fuit, vous obtenez juste un goutte-à-goutte lent de sel fondu qui se solidifie au contact de l’air : ennuyeux, mais pas catastrophique.

Cela a aussi incidemment un impact énorme sur l’économie : le récipient sous pression représente à lui seul une grande partie des raisons pour lesquelles les centrales nucléaires conventionnelles coûtent 6 à 10 milliards de dollars pièce (ou, dans le cas de Vogtle, la dernière centrale nucléaire des États-Unis, 18 milliards de dollars pièce) et prennent une décennie à construire (11 ans dans le cas de Vogtle). Se débarrasser de l’exigence de pression rend les MSR considérablement moins chers et plus rapides à construire.

Voilà pour la sécurité. Comment les autres inconvénients sont-ils résolus ? Examinons maintenant la rareté de l’uranium et l’inefficacité du combustible.

L’immense avantage des MSR est que, contrairement aux réacteurs conventionnels, vous pouvez utiliser du thorium à la place de l’uranium. Ce qui est énorme car le thorium est un élément beaucoup plus courant que l’uranium : il se produit à environ 9-10 parties par million (ppm) dans la croûte terrestre – à peu près aussi courant que le plomb – contre seulement 2-3 ppm pour l’uranium.

Un aspect clé à comprendre cependant est que le thorium, contrairement à l’uranium, n’est PAS une matière dite “fissile”, ce qui signifie qu’il ne peut pas soutenir une réaction nucléaire en chaîne par lui-même. Il est simplement « fertile« , ce qui signifie qu’il peut devenir “fissile”, mais seulement après avoir été transformé, et dans ce cas transformé en uranium 233.

C’est ce qu’on appelle la “reproduction”. Vous créez du combustible nucléaire à partir de matière non-combustible. Le processus de transformation se déroule de la manière suivante : lorsqu’un atome de Thorium-232 absorbe un neutron (rappelez-vous, les neutrons volent constamment dans un réacteur actif à cause de la division des atomes), il devient du thorium-233. Ensuite, le thorium-233 se désintègre naturellement-en environ 22 minutes, en Protactinium-233. Ensuite, le protactinium-233 se désintègre, en environ 27 jours, en uranium-233. Et voilà : l’uranium 233 est fissile, ce qui signifie qu’il peut maintenant se diviser et entretenir la réaction en chaîne. Donc, en environ un mois, vous avez converti un atome non combustible (thorium) en atome combustible (Uranium-233) simplement en le faisant reposer dans le réacteur pour qu’il absorbe les neutrons. Tant que vous continuez à ajouter du thorium et qu’il continue à absorber des neutrons, vous produisez continuellement de nouveaux combustibles.

Attendez, pourquoi ne pouvez-vous pas faire cette « reproduction » en transformant le Thorium-232 en uranium-233 fissile dans un réacteur conventionnel ? Techniquement, vous pourriez, mais vous seriez confronté à un problème insurmontable : vous ne pouvez pas réaliser un cycle de reproduction autonome avec du combustible solide. Donc, vous reproduiriez de l’U-233, mais pas assez pour à la fois soutenir la réaction ET reproduire plus d’U-233 à partir de thorium frais. Vous resteriez dépendant de l’uranium importé et revenez au même problème.

La beauté des MSR cependant est que, parce que le combustible est liquide et fluide, vous pouvez continuellement ajouter du thorium frais, l’uranium-233 se reproduit et reste dans le liquide où il participe immédiatement à la réaction nucléaire en chaîne ET à la production de plus d’uranium-233 à partir du thorium, tandis que le tout continue de fonctionner et de générer de l’énergie. En substance, vous avez créé une machine à mouvement perpétuel pour le combustible nucléaire : le réacteur fabrique son propre combustible à partir de thorium tout en fonctionnant simultanément avec ce combustible, en reproduisant davantage à mesure qu’il le brûle.

Il y a un autre énorme avantage. Rappelez-vous comment les réacteurs conventionnels n’extraient qu’environ 1 à 3% de l’énergie contenue dans l’uranium avant que les barres de combustible ne soient “épuisées”. C’est parce que les déchets de fission s’accumulent dans le combustible solide et empoisonnent la réaction, la faisant s’arrêter, un peu comme la pâte à pain cesse de lever une fois que trop de CO2 s’accumule ; les déchets de la réaction finissent par étouffer la réaction elle-même.

Il n’y a pas un tel problème avec les MSR car dans un système à combustible liquide, vous pouvez éliminer chimiquement les déchets de fission du sel liquide qui s’écoule pendant que le réacteur continue de fonctionner, et ainsi extraire près de 99% de l’énergie du combustible, au lieu d’en gaspiller 97-99%. C’est une amélioration de 30 à 50 fois au niveau de l’efficacité énergétique !

Cela signifie que notre problème de déchets nucléaires est également en grande partie résolu. Premièrement, il y a 30 à 50 fois moins de déchets parce que vous extrayez 30 à 50 fois plus d’énergie du carburant ; une mathématique de base. Deuxièmement, le peu de déchets qui restent est beaucoup moins méchant : contrairement aux déchets des réacteurs conventionnels qui restent dangereusement radioactifs pendant des dizaines de milliers d’années (plus longtemps que l’histoire humaine enregistrée), les déchets MSR n’ont besoin que d’un stockage sécurisé pendant 300 à 500 ans. C’est encore long mais construire des installations de stockage qui durent une poignée de siècles est un défi d’ingénierie relativement trivial, nous savons comment le faire alors que nous ne savons pas comment construire quoi que ce soit destiné à rester en sécurité pendant potentiellement 100 000 ou 200 000 ans.

Dernier point critique : contrairement aux réacteurs conventionnels, les MSR n’ont pas besoin d’être construits à côté de sources d’eau massives, ils peuvent être construits essentiellement n’importe où. En fait, le réacteur MSR “TMSR-LF1” chinois, le projet révolutionnaire dont nous discutons, est situé dans le comté de Minqin, dans la province du Gansu, l’une des régions les plus arides de Chine, juste au bord du désert de Gobi (voir capture d’écran ci-dessous, vous pouvez consulter la carte vous-même ici).

L’usine MSR chinoise « TMSR-LF1 » est située dans le comté de Minqin, dans la province du Gansu, l’une des régions les plus arides de Chine

Attendez, je vous entends dire, je pensais que les MSR devaient également vaporiser de l’eau pour faire tourner les turbines et produire de l’électricité ? Eh bien, pas toujours : rappelez-vous comment j’ai écrit “ou un autre gaz, comme nous le verrons plus tard” comme une mise en garde ? C’est le cas ici. Le réacteur actuel est un projet de démonstration testant le cycle du combustible au thorium sans produire d’électricité (il n’y a donc pas de turbine), mais la Chine commence déjà à construire la centrale proprement dite sur le même site : un réacteur de 60 MW qui produira 10 MW d’électricité en utilisant des turbines à dioxyde de carbone supercritiques au lieu de la vapeur traditionnelle. Le CO2 reste dans une boucle pressurisée fermée ; le sel fondu chaud le chauffe, il fait tourner la turbine, le refroidissement à l’air ambiant le refroidit, et cela recommence. Aucune eau nécessaire n’importe où dans le système.

Concrètement, cela signifie que les MSR peuvent être déployés dans les provinces occidentales pauvres en eau de la Chine (comme le Nord du Gansu dans ce cas), dans les déserts d’Asie centrale le long des Nouvelles routes de la soie, ou même – laissez-moi vous épater ici – sur la lune (oui, vraiment !). Partout où un besoin stratégique l’exige, quelle que soit la disponibilité de l’eau.

D’accord, je l’admets, c’est devenu un peu technique. Mais vous deviez comprendre ce que font réellement les MSR et pourquoi ils sont révolutionnaires, sinon cet article n’aurait guère de sens.

Une chose que je n’ai pas expliquée cependant, c’est le sort de ce programme d’Oak Ridge : pourquoi l’Amérique a-t-elle inventé une technologie aussi prometteuse, l’a démontrée avec succès, puis a arrêté le programme et publié toutes les recherches publiquement ? C’est la grande ironie : le programme MSR chinois, qui pourrait être la clé de son avenir, est construit sur la base de plans américains déclassifiés.

Le programme Oak Ridge

Voici ce qui rend cette histoire particulièrement « embarrassante » si on la regarde d’un point de vue américain, surtout si les MSR tiennent leur promesse et finissent par devenir très conséquents pour l’avenir énergétique de la Chine : l’Amérique n’a pas seulement théorisé sur les réacteurs à sels fondus, ils en ont en fait construit un !

À Oak Ridge dans les années 1960, le directeur Alvin Weinberg croyait sincèrement que les MSR étaient l’avenir de l’énergie nucléaire. Il a convaincu la Commission de l’énergie atomique de financer un test approprié. L’expérience du Réacteur à sels fondus (MSRE) a duré de 1965 à 1969, quatre ans, enregistrant plus de 13 000 heures de fonctionnement. Ils ont prouvé que le concept fonctionnait. Le circuit d’alimentation en sel fondu était stable. Les dispositifs de sécurité passive fonctionnaient exactement comme prévu (ceux que j’ai expliqués ci-dessus avec l’analogie du feu de camp sur glace).

Ils n’ont jamais démontré le cycle complet de reproduction – transformant le thorium en uranium 233 à l’intérieur d’un réacteur en marche – mais ils avaient suffisamment prouvé que la voie à suivre était claire. Weinberg a continué à chercher. Il avait les données. Il avait l’expérience opérationnelle. Il avait une technologie qui pouvait résoudre les plus gros problèmes de l’énergie nucléaire.

Puis la politique s’en est mêlée.

Au début des années 1970, l’administration Nixon avait décidé que l’avenir appartenait au Réacteur surgénérateur rapide à métal Liquide (LMFBR) – une technologie concurrente. L’homme chargé d’y arriver était Milton Shaw, qui dirigeait la division des réacteurs de la Commission de l’énergie atomique. Shaw était un protégé de l’amiral Rickover, le père légendaire et abrasif de la marine nucléaire. Il avait complètement absorbé le style de gestion de son mentor : à ma façon, pas de discussion, et si vous n’êtes pas avec moi, vous êtes contre moi.

Weinberg a continué à plaider en faveur des réacteurs à sels fondus. Pire encore, il n’arrêtait pas de souligner publiquement les problèmes de sécurité liés à la construction de réacteurs conventionnels partout ; le genre de vérité qui rend les bureaucrates nerveux. Cela le rendit incommode.

Selon les propres mots de Weinberg : “Il était clair que [Shaw] avait peu confiance en moi ou, d’ailleurs, en le Laboratoire national d’Oak Ridge. Après tout, nous poussions pour du sel fondu, pas du LMFBR.

Il a été licencié en 1973. À ce moment-là, le réacteur à sels fondus était déjà mort, Shaw l’avait forcé à fermer en 1969.

L’équipe de Shaw a produit un rapport (WASH-1222) déclarant que les MSR « nécessitaient trop de développement » tout en désignant les LMFBR comme la « technologie mature » que l’Amérique devait poursuivre. Peu importe que le MSR ait fonctionné pendant plusieurs années alors que les LMFBR en étaient encore à la planche à dessin. Les décisions politiques ne nécessitent pas de cohérence logique.

Et bien sûr, cela s’est avéré être un mauvais choix : la technologie LMFBR “mature” sur laquelle les États-Unis ont tout misé n’a abouti absolument nulle part. Ils ont essayé de développer un projet autour de celui-ci appelé le surgénérateur de Clinch River, autorisé en 1970 avec un prix initial de 400 millions de dollars. En 1983, les coûts avaient grimpé à 8 milliards de dollars sans fin en vue. Le Congrès a interrompu le financement en octobre 1983 ; le réacteur n’a jamais été achevé et aucun watt d’électricité n’avait été produit.

Cette perte pour l’Amérique est devenue un gain pour la Chine de la manière la plus littérale possible. Oak Ridge, comme il est normal pour un tel projet, avait documenté son travail par des centaines de rapports techniques, rapports d’avancement semestriels de 1958 à 1967, spécifications techniques détaillées, données sur la science des matériaux, journaux opérationnels du MSRE. Après la fin du programme en 1976, ces rapports sont devenus accessibles au public, se trouvant dans des bibliothèques techniques et des archives largement oubliées.

En 2002, Kirk Sorensen, ingénieur aérospatial à la NASA, les a découverts et, avec son collègue Bruce Patton, a obtenu un financement pour les numériser. En 2006, Sorensen avait créé energyfromthorium.com, et a tout publié en ligne en tant que référentiel public. Gratuit. Accessible à tous.

La Chine a utilisé cette recherche américaine accessible au public comme fondement de son programme de RSM, un fait qu’elle reconnaît ouvertement. Xu Hongjie, scientifique principal du projet MSR de la Chine, a déclaré lors d’une réunion de l’Académie chinoise des sciences plus tôt cette année : “Les États-Unis ont rendu leurs recherches accessibles au public, en attendant le bon successeur. Nous étions ce successeur.”

Ce qui est vrai, une technique scientifique révolutionnaire ne devrait pas prendre la poussière pendant un demi-siècle simplement parce qu’un pays a perdu son sang-froid. Si l’Amérique n’était pas disposée à adopter la vision de Weinberg, quelqu’un d’autre devait le faire. Ce quelqu’un s’est avéré être la Chine.

La dernière percée de la Chine

La Chine ne s’est pas contentée de dépoussiérer les plans d’Oak Ridge et d’en construire une réplique. Ils ont fait ce que Weinberg n’a jamais eu la possibilité de finir : ils ont bouclé la boucle.

Rappelez-vous la pièce manquante critique de l’expérience d’Oak Ridge ? Le MSRE a prouvé que vous pouviez faire fonctionner un réacteur à sels fondus. Il a prouvé que les systèmes de sécurité fonctionnaient. Il a même prouvé que vous pouviez utiliser de l’uranium 233 comme combustible. Mais il n’a jamais démontré le cycle de reproduction autonome – le réacteur créant continuellement son propre combustible à partir de thorium tout en fonctionnant, la “machine à mouvement perpétuel” que j’ai décrite plus tôt. C’était le saint graal, la chose qui rendrait l’ensemble du concept révolutionnaire plutôt qu’intéressant.

Il y a quelques jours, la Chine y est parvenue.

Leur réacteur TMSR-LF1 dans le Gansu a achevé avec succès la première conversion de thorium en uranium au monde à l’intérieur d’un réacteur à sels fondus en fonctionnement. L’Institut de Physique Appliquée de Shanghai de l’Académie Chinoise des Sciences a annoncé avoir obtenu des données expérimentales valides prouvant le fonctionnement du cycle du combustible au thorium ; le thorium-232 capturant en continu les neutrons et se transformant en uranium-233 à l’intérieur du réacteur en fonctionnement.

Cela peut sembler une étape progressive : « d’accord, ils ont réussi, et alors ? » Mais comprenez ce que cela débloque : cela prouve que le cycle du combustible au thorium fonctionne. Cela signifie que la Chine peut désormais, en principe, concevoir et construire des réacteurs fonctionnant indéfiniment au thorium, disponible sur le marché intérieur, sans dépendance vis-à-vis des approvisionnements étrangers en uranium et sans vulnérabilité aux perturbations de la chaîne d’approvisionnement.

En fait, selon Cai Xiangzhou, directeur adjoint de l’Institut de physique appliquée de Shanghai (qui dirige le projet), la Chine n’a pratiquement AUCUNE dépendance externe vis-à-vis de cette technologie : « Plus de 90% des composants du réacteur sont produits dans le pays, avec une localisation à 100% des pièces clés et une chaîne d’approvisionnement totalement indépendante. Cette réalisation marque la mise en place initiale d’un écosystème industriel pour les technologies des réacteurs à sels fondus au thorium en Chine« .

Et c’est sans parler du thorium lui-même, dont la Chine dispose d’énormes réserves. Certaines estimations suggèrent qu’elles suffiraient pour alimenter le pays pendant 20 000 à 60 000 ans. Ce n’est pas une faute de frappe. Des dizaines de milliers d’années d’indépendance énergétique grâce aux ressources nationales, avec une technologie que la Chine contrôle désormais de bout en bout.

Pour être clair, il y a encore un long chemin à parcourir. Le TMSR-LF1 actuel est un réacteur de démonstration thermique de 2 mégawatts – il prouve simplement que le cycle de reproduction fonctionne, mais il ne produit pas d’électricité. C’est essentiellement une preuve de concept : « Oui, nous pouvons reproduire de l’uranium 233 à partir de thorium dans un réacteur à sels fondus. » Un jalon critique, mais pas encore une centrale électrique.

La prochaine étape est déjà en cours. La construction a commencé cette année sur ce qui est effectivement le grand frère de TMSR-LF1 sur le même site du Gansu : un réacteur qui ajoutera la partie production d’électricité. Il est conçu pour produire 10 MW d’énergie électrique en utilisant les turbines à dioxyde de carbone supercritique (sCO2) que j’ai mentionnées précédemment.

La chose incroyable, qui met vraiment en évidence le niveau d’ambition de la Chine sur ce projet, est que les turbines sCO2 sont elles-mêmes une technologie de pointe. En fait, pour autant que je sache, ce serait la première centrale nucléaire au monde à utiliser cette technologie de turbine pour la production d’électricité. Selon le Wisconsin Energy Institute, le remplacement des turbines à vapeur traditionnelles par des turbines à gaz à cycle fermé sCO2 pourrait augmenter l’efficacité de la production d’électricité de 50% ou plus ; une amélioration transformatrice pour toute technologie de production d’électricité.

Ainsi, la Chine prouve simultanément une toute nouvelle technologie de réacteur nucléaire (MSR à reproduction du thorium) ET une technologie révolutionnaire de turbine (CO2 supercritique), et ils construisent tout cela comme une centrale électrique intégrée dans le désert de Gobi. Quelle ambition !

Si cela fonctionne – et la partie la plus compliquée vient d’être faite – la Chine aura dépassé le nucléaire conventionnel dans une toute nouvelle catégorie de production d’électricité. Non seulement plus sûr et moins cher que les réacteurs traditionnels, mais fondamentalement plus efficace pour convertir la chaleur en électricité. Et bien sûr, encore une fois, tous utilisant du thorium abondant comme source d’énergie.

La dernière étape consiste à démontrer l’état de préparation à la commercialisation. Cai Xiangzhou affirme que l’objectif est « d’achever la construction et la démonstration d’un prototype thermique de 100 mégawatts d’ici 2035 et de réaliser une application à l’échelle commerciale. » Un réacteur de 100 MW est petit par rapport aux normes nucléaires conventionnelles – la plupart des réacteurs modernes font plus de 1 000 MW – mais il est suffisamment grand pour valider les caractéristiques économiques et opérationnelles nécessaires au déploiement commercial.

Si un MSR au thorium de 100 MW peut fonctionner de manière fiable et produire de l’électricité à un coût compétitif, la Chine disposera de tout ce dont elle a besoin pour commencer à construire ces réacteurs commercialement. Et étant donné qu’elle contrôle l’ensemble de la chaîne d’approvisionnement au niveau national – du thorium lui-même à chaque composant clé – il n’y a en théorie aucune barrière technique ou géopolitique qui les empêche de construire des dizaines, puis des centaines de ces réacteurs, dans tout le pays.

Pour être clair, en théorie, l’énergie générée par le MSR devrait être beaucoup moins chère que l’énergie nucléaire conventionnelle (qui est déjà relativement bon marché). C’est logique : le thorium est moins cher que l’uranium, il y a une meilleure utilisation du combustible, de 30 à 50 fois plus, les MSR seront beaucoup moins chers à construire (rappelez-vous: pas de récipient sous pression massif), vous pouvez faire le plein en ligne pendant que vous courez, etc. Bien sûr, “en théorie” et “en pratique” sont séparés par des années de débogage, des défis d’ingénierie imprévus et la réalité brutale des opérations dans le monde réel. La Chine a fait un pari massif que la théorie peut se réaliser en pratique. Mais s’ils ont raison – et rien jusqu’à présent n’indique que ce ne soit pas le cas – ils auront au moins une décennie d’avance sur tous les autres.

Les conséquences à long terme

Si le pari MSR se concrétise, ce que cela pourrait signifier à terme pour la position stratégique de la Chine est presque trop grand pour être compris.

D’abord, l’évidence : l’indépendance vis-à-vis des goulots d’étranglement énergétiques. Pas de détroit d’hormuz. Pas de détroit de Malacca. Pas de vulnérabilité face à un blocus navals sur les expéditions de pétrole.

Deuxièmement, il ne s’agit pas seulement de production d’électricité : une énergie abondante et bon marché transforme toutes les industries à forte intensité énergétique. La fusion de l’aluminium, la production d’acier, la fabrication de produits chimiques, la fabrication de semi-conducteurs, les opérations des centres de données IA, tout cela devient structurellement encore moins cher à exploiter en Chine qu’il ne l’est déjà. Même le transport de marchandises : il y a quelques heures à peine, la Chine a annoncé son intention de construire le plus grand cargo du monde, propulsé par… vous l’aurez deviné : un réacteur à sels fondus à base de thorium !

Le pays qui domine déjà la plus grande capacité manufacturière mondiale gagnerait encore un autre avantage de coût insurmontable dans les industries les plus stratégiques du 21e siècle.

Troisièmement : flexibilité de déploiement. La Chine pourrait construire ces centrales nucléaires sûres n’importe où ; au Tibet, au Xinjiang, dans les déserts intérieurs, les cargos, sur la lune, partout où la nécessité stratégique l’exige. Des pays d’Asie centrale sans ressources en eau mais avec beaucoup de désert ? Candidats parfaits pour les MSR. Pakistan, Kazakhstan, Ouzbékistan, tous des clients potentiels pour des réacteurs au thorium de construction chinoise sûrs qui ne nécessitent ni importation de combustible ni eau, et qui ne présentent aucun risque de fusion.

Quatrièmement, les effets en cascade sur d’autres technologies. Une électricité abondante et bon marché rend viables des processus auparavant non rentables. Par exemple, la production d’hydrogène à grande échelle pour l’industrie et les transports. Ce n’est probablement pas un hasard si le premier réacteur expérimental de 10 MW en construction en ce moment dans le Gansu est déjà prévu pour produire ce que l’on appelle de “l’hydrogène violet”, un moyen de stocker de l’énergie sous forme d’hydrogène que vous pouvez ensuite utiliser comme combustible pour de nombreuses applications. La production traditionnelle d’hydrogène est coûteuse, mais le pari est évidemment que les MSR peuvent rendre la production d’hydrogène plus efficace et économiquement viable.

Mais surtout, ce projet MSR illustre une histoire plus profonde : celle d’une Chine qui ose là où l’Occident abandonne. Il ne s’agit pas seulement des MSR : dans pratiquement toutes les sources d’énergie, dans pratiquement tous les domaines imaginables, nous constatons la même dynamique. Nous vivons dans un monde où le bureaucratisme et le manque de vision grandiose, de rêves, ne sont pas dans un pays géré par un Parti communiste, mais dans les pays qui ne le sont pas.

L’histoire de la Chine reprenant le rêve de Weinberg est presque douloureusement symbolique. Les plans pour l’abondance de l’énergie prenaient la poussière dans les archives parce qu’ils ne correspondaient pas au moment politique et ont été tués par la bureaucratie. Et voici la Chine, travaillant méthodiquement grâce à ces documents américains déclassifiés, résolvant les problèmes qu’Oak Ridge n’a jamais pu terminer, construisant dans le Gansu l’avenir que le Tennessee a abandonné. Une civilisation en plein essor qui fouille et ravive littéralement les rêves abandonnés d’une civilisation en déclin, les archéologues du futur que l’Amérique a abandonné.

Addendum : le problème de la corrosion. Ajouté le 7 novembre 2025

Merci à tous pour les importantes réponses à mon article, je ne m’attendais pas à ce que le sujet de l’énergie nucléaire au thorium passionne autant de personnes !

Une réponse commune que j’ai reçue, sur laquelle je pense qu’il est très intéressant de développer davantage, est la conviction que le projet américain d’Oak Ridge dans les années 1960 a été arrêté en raison de problèmes de corrosion insurmontables et qu’à l’époque, il n’y avait tout simplement aucun matériau sur terre capable de gérer la nature profondément corrosive des sels fondus.

Tout d’abord, il est vrai que la corrosion ÉTAIT un défi technique majeur à Oak Ridge. Cependant, c’était un défi qu’ils étaient en bonne voie de résoudre. Lisez cet article de 1973 : ils y expliquent qu’ils ont inventé un alliage appelé Hastelloy-N qui pouvait résister à la corrosion, mais lui-même avait des problèmes car il développait des fissures de surface. Cependant, ils ont également résolu ce problème en découvrant qu’“en ajoutant du titane à l’Hastelloy-N, à la fois le problème de fissuration et la fragilisation par rayonnement de l’Hastelloy-N pouvaient être atténués.”

Vous avez également cet autre document datant du début des années 1970 dans lequel ils expliquent à nouveau que l’Hastelloy-N contenant du titane et du niobium serait vraisemblablement parfait mais que, étant donné que le réacteur d’Oak Ridge avait été arrêté, il ne pouvait pas être testé.

En d’autres termes, le problème de la corrosion avait été en grande partie résolu – ou du moins était en voie de l’être – et ce n’est pas ce qui a arrêté le projet Oak Ridge. Ce qui l’a arrêté, comme je l’explique dans l’article, était un pari spectaculairement erroné des États-Unis : ils pensaient que l’avenir de l’énergie nucléaire appartenait au Surgénérateur rapide à métal liquide, pas au sel fondu. Ils y ont investi des milliards de dollars et cela n’a abouti à rien.

Quant à la Chine, elle a également travaillé très dur sur la question de la corrosion, avec de nombreuses recherches publiées sur le sujet. Dans leur réacteur à sels fondus du Gansu, ils utilisent un alliage appelé “GH3535” ; essentiellement la version améliorée chinoise de l’Hastelloy-N développé par Oak Ridge.

GH3535 est un superalliage à base de nickel avec à peu près la même composition chimique que l’Hastelloy-N (71% de nickel, 16% de molybdène, 7% de chrome et 4% de fer-5% dans le cas de l’Hastelloy-N) qui a été spécifiquement conçu pour résister à la corrosion par les sels fondus à des températures autour de 700°C.

Les Chinois ont publié de nombreux articles à ce sujet, y compris des recherches de pointe en 2024-2025 sur la manipulation de la fissuration des joints de grains induite par le tellure (exemples ici et ici), ce qui est remarquablement similaire au problème exact qu’Oak Ridge essayait de résoudre avec leur Hastelloy-N modifié au titane.

La grande différence, bien sûr, est que le réacteur à sels fondus de la Chine fonctionne réellement, et bien qu’ils fassent encore des recherches pour l’optimiser davantage, cela démontre que le problème de corrosion pouvait être résolu avec une bonne dose d’engagement et de patience.

Arnaud Bertrand

Traduit par Wayan, relu par Hervé, pour le Saker Francophone.

songkrah.blogspot.com

Enregistrer un commentaire for "√La Chine a trouvé dans les archives américaines une source d’énergie qui pourrait alimenter son avenir pendant 20 000 ans et l’a fait fonctionner ~ Songkrah"